Das Schulsystem in der systemischen Betrachtung

Thilko Richter // Thu Aug 13 2020

Die aktuelle Krise stellt das Schulsystem vor enorme Herausforderungen. So ist es auch verständlich, das wir als Gesellschaft viel Geld in die Hand nehmen und den Bildungsbereich durch modernere und digitale Infrastruktur unterstützen. Aber reicht das? Welchen Einfluss hat die Situation der Lehrer auf den Unterricht?

Ich möchte den Versuch wagen, eine systemische Betrachtung des Systems vorzunehmen, um zu zeigen, das Investitionen in die digitale Infrastruktur nur einen Teil des Gesamtbildes ausmachen.

Eine kurze Einführung in die systemische Betrachtung

Der systemische Ansatz aus der Systemtheorie bezieht in der Betrachtung von Situationen das ganze “System” mit seinen verschiedenen Faktoren mit ein. Bezogen auf das Schulsystem könnten wir hier z.B. nicht nur von einer Schule, sondern auch vom Schulamt, den Lehrern, ja sogar vom Elternhaus sprechen.

In der systemischen Betrachtung verabschieden wir uns von der “linearen Kausalität”, wenn A dann B dann C, oder auch “Wenn genügend Geld für digitale Medien ausgegeben wird, wird sich die Qualität des Unterrichts verbessern.” Vielmehr geht man davon aus, das Einflussgrößen (bspw. Investition in den Bildungssektor) immer Ursache und Wirkung zugleich sind.

Jeder Einfluss in der systemischen Denkweise ist sowohl Ursache als auch Wirkung.

Meiner Erfahrung nach ist die systemische Denkweise bei der Betrachtung von komplexen Systemen besser geeignet als übliche lineare Denkmuster oder die übliche Suche nach dem Schuldigen. Auch davon verabschiedet sie diese Sichtweise: es gibt keine absolute Wahrheit, kein richtig und falsch, keinen Schuldigen. Dinge sind, wie sie sind.

Peter Senge, Autor des Managementklassiker “5th Discipline” sagt, das selbst unsere Sprache mit der Subjekt-Prädikat-Objekt Bauweise nicht geeignet ist, um Wechselbeziehungen in Systemen zu beschreiben und führt den Bedarf einer neuen Sprache an. Diese “Sprache” basiert auf Wirkkreisen. Diese Sprache möchte ich nun nutzen, um die Schulsituation zu Zeiten der Pandemie zu beleuchten.

Das Schulsystem dargestellt als Wirkkreis

Einfach dargestellt, könnten die Investitionen in das Schulsystem so dargestellt werden:

Das gibt unser dominantes Denkmuster wieder - linear kausal, Ursache-Wirkung. In komplexen Systemen kommen wir mit dieser Denkweise an unsere Grenzen, es gibt viele verschiedene Faktoren, die sich auch noch gegenseitig beeinflussen. Wir laufen Gefahr, wichtige Details des Systems nicht zu erkennen, am Symptom zu schrauben oder sogar die Probleme von Morgen zu erzeugen.

Wie schon zuvor angedeutet, trennen wir uns nun von dem Einbahnstraßen-Denken und versuchen, die Dinge in einem größeren Kontext zu betrachten.

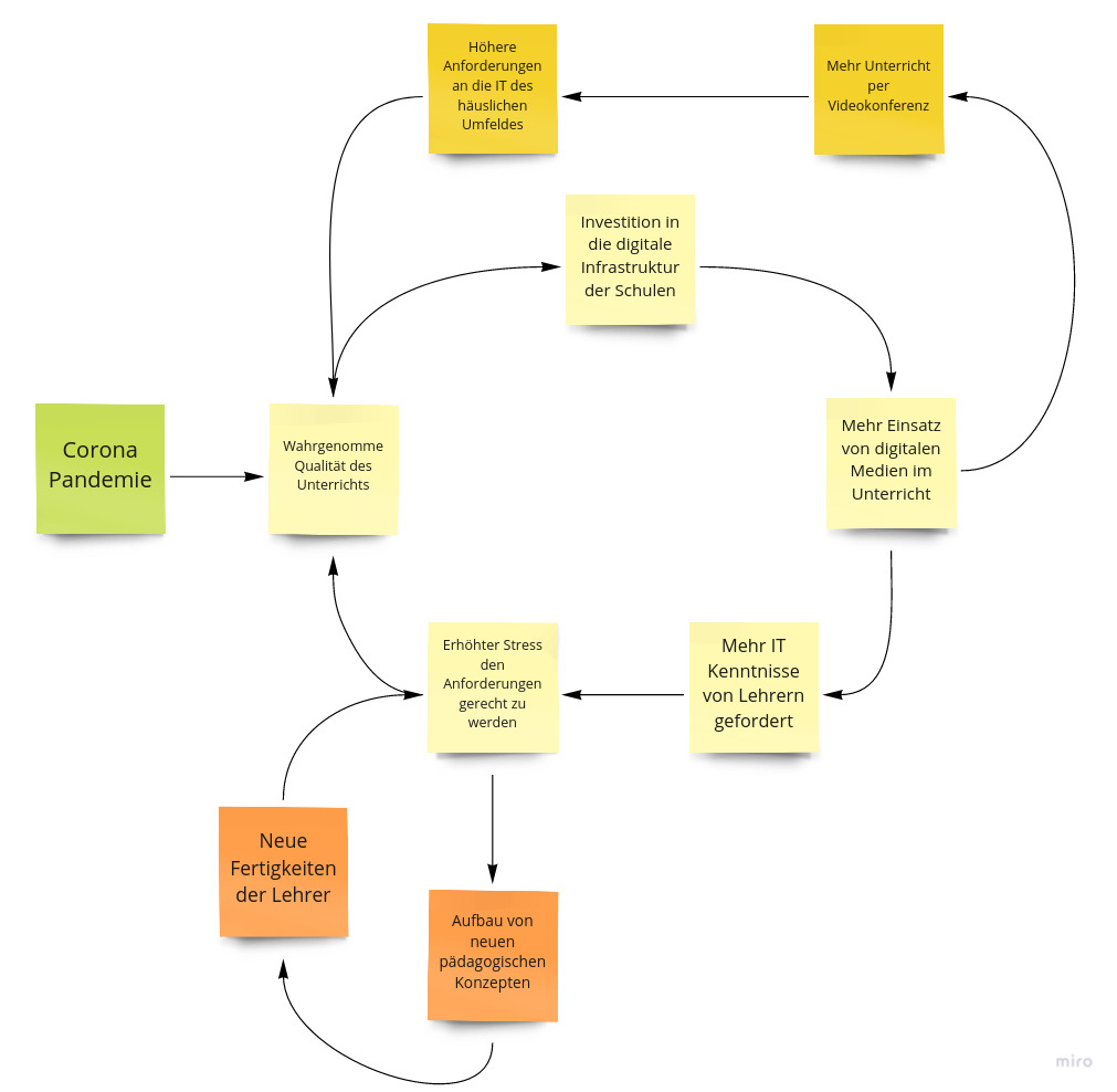
Zu diesen Erkenntnissen kommt man letztlich nur durch Beobachtung und Analyse des bestehenden Systems. Das Diagramm liest sich wie folgt:

Die Corona Pandemie hat einen Einfluss auf die Qualität des Unterrichts.

Um mit der Situation umzugehen, haben wir uns als Gesellschaft entschieden weitere Investionen in den Bildungssektor vorzunehmen, was zu einem vermehrten Einsatz von digitalen Medien im Unterricht führt.

Das hat allerdings einen Einfluss auf die Lehrer, die nun die Technik verstehen und pädagogische Konzepte ausarbeiten müssen.

Es wird vermutlich mehr Stress erzeugt, denn es gibt einen höheren Leistungsanspruch. Dieser Stress hat nun wieder einen Einfluss auf die wahrgenommene Qualität des Unterrichts. Das ursprüngliche Ziel, die Sicherstellung der Qualität des Unterrichts wird durch die höhere Belastung der Lehrer in Gefahr gebracht. Was auf den ersten Blick logisch und richtig erscheint (linear-kausal), erweist sich später als ein neues Problem.

Die Lösungen von Gestern sind die Probleme von Heute. (Peter Senge)

Die Wirkkreise bilden die Komplexität im Systeme besser ab als unsere Sprache. Dabei spielt es weniger eine Rolle das “richtige” Modell zu entwickeln, als eher die dahinterliegende Geschichte zu erzählen. Wir können das Modell noch weiterentwickeln:

Welchen Einfluss hat beispielsweise der Aspekt, das viele Schüler zu Hause keine Infrastruktur haben, um an Videokonferenzen teilzunehmen? So entstehen verschiedene, ineinander greifende Wirkkreise die sich jeweils verstärken oder auch abschwächen können.

Wir brauchen neue Techniken

Wir erkennen also, das zur Veränderung des Systems deutlich mehr notwendig ist als neue Tablets zu kaufen. Vielmehr müssen wir mit einer ganzheitlichen Betrachtung des Systems neue pädagogische Konzepte erstellen und diese mit den Technologien integrieren.